OpenAI发布史上最强AI,三大功能直接封神
2025年8月8日凌晨一点,OpenAI正式推出GPT5,直接把AI能力拉到了新高度。这不是简单的迭代升级,而是从“大学生水平”到“PhD专家团”的跨越——不管是写代码、解数学题,还是分析医学图像,甚至直接生成完整App,GPT5都能轻松拿捏
下面我就从功能、玩法、实测体验三个角度,带你看看GPT5到底有多离谱,文末还有几个我测试出的实操建议,感兴趣的一定要看到最后!
(1)重磅功能一:动态推理系统,AI自己决定“要不要认真思考”!
这功能真的是颠覆性!
以前用GPT4时,复杂问题得手动开“思考模式”,简单问题又浪费算力。现在GPT5直接上了“动态推理路由”——它会自动判断问题难度,决定是用“快速回答”还是“深度思考”:
以前用GPT4时,复杂问题得手动开“思考模式”,简单问题又浪费算力。现在GPT5直接上了“动态推理路由”——它会自动判断问题难度,决定是用“快速回答”还是“深度思考”:
• 问天气、查常识?0.3秒内出结果,比手机计算器还快
• 解微分方程、写复杂代码?自动切换到“GPT5 Thinking”模式,像博士生做题一样一步步推导
我试了道AIME数学竞赛题(往年正确率不到30%),GPT5不仅给出答案,还把每一步公式推导、定理应用都写得清清楚楚,甚至标注了“关键点”……数学系教授看了都得说“专业”!
我试了道AIME数学竞赛题(往年正确率不到30%),GPT5不仅给出答案,还把每一步公式推导、定理应用都写得清清楚楚,甚至标注了“关键点”……数学系教授看了都得说“专业”!
最绝的是“推理透明度”——例如:它会告诉你:“这题我需要调用微积分模块+概率模型,耗时约20秒”。不像以前,AI瞎蒙答案你也看不出来
(2)炸裂功能二:全栈开发神器,一句话生成完整App!
第二个功能叫做 “Vibe Coding”( vibe编程),翻译成大白话就是:你说需求,AI帮你从0到1做个App出来!
这功能太适合咱们非专业开发者了!比如我想做个“法语学习网页”,只输入了一句话:“帮我做个有单词卡、听力练习、进度统计的法语学习网页,风格要清新”——结果30秒不到,GPT5直接生成了完整代码包:包含了使用方式、技术要点、可拓展建议都会举例出来
(由于做APP需要用其他软件做为辅助这里不多介绍)
最终效果:
网页整合高保真音频、智能单词卡与自测打分功能,通过科学记忆算法和实时反馈优化学习闭环,有效提升语言学习效率与知识留存
(3)惊艳功能三:多模态万物理解,图片/语音/视频全拿下!
第三个功能叫做 “Unified Multimodal”,简单说就是:不管你丢文字、图片、语音还是视频,GPT5都能“看懂+听懂+生成”一条龙!
这个功能实测下来,简直是“全能管家”级别的:
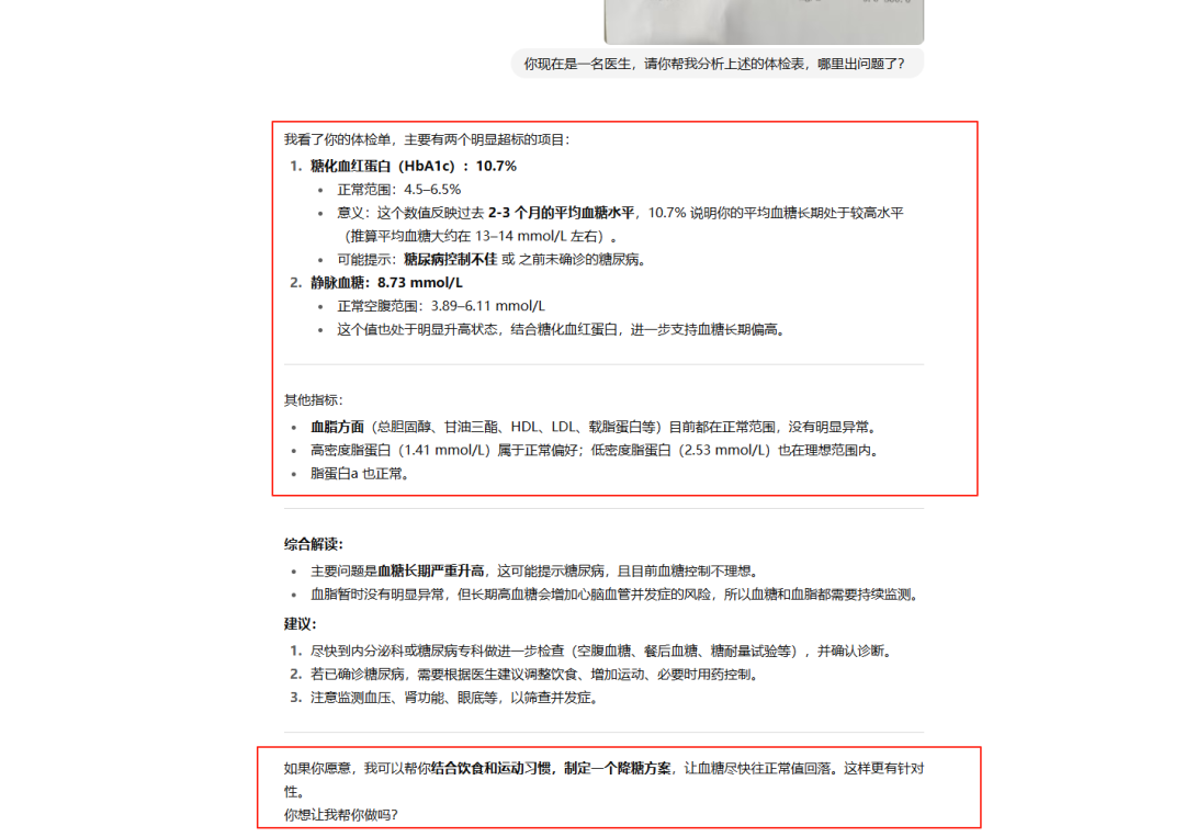
• 图片分析:
我拍了张体检报告,AI不仅标出“血糖偏高”,还查了最新医学指南,建议“每周3次有氧运动,推荐食谱附在后面”
• 语音交互:
用语音说出需求与其沟通,然后GPT5会帮你完成你交给它的所有任务
最离谱的是跨模态联动:
我上传了一张旅行照片+一段语音日记,GPT5直接生成了一篇“图文并茂的游记”,连照片里的光线都被形容成“金纱”……
没有找到相关结果
已邀请:
0 个回复